ÐÂÎŶ¯Ì¬

Ê×Ò³ >> ÐÂÎŶ¯Ì¬ >> ¹«Ë¾ÐÂÎÅ

ϲѶ | 008PG¹ú¼ÊÂ½ÐøÕ¶»ñÆóÒµ¼¶¡¢Ó×ÎÒ¼¶¡¢ÏîÄ¿¼¶ÈýÏд󽱣¡

2023Äê03ÔÂ10ÈÕ    2011 ÔĶÁ


                                                                                ÔÁ¸Û°Ä´óÍåÇøÆóÒµ´´ÐÂÁ¦°ñµ¥

3ÔÂ10ÈÕ£¬ÓÉÉîÛÚ¹¤Òµ×Ü»áÖ÷°ìµÄÒÔ¡¸Òý·¢¹¤Òµ¾­¼Ã»îÁ¦£¬ÖúÍÆÆóÒµ¸ßÖÊÁ¿·¢Õ¹¡¹ÎªÖ÷ÌâµÄµÚÈý½ìÉîÛÚÆóÒµ´´ÐÂÍÆ½ø´ó»áôßÉîÛÚ¹¤Òµ×Ü»á2022Äê¶ÈÄê»áÔÚÉîÛÚÎåÖÞ±ö¹Ý¡³Á½øÐС£008PG¹ú¼ÊÂ½ÐøÕ¶»ñÆóÒµ¼¶¡¢Ó×ÎÒ¼¶¡¢ÏîÄ¿¼¶ÈýÏдó½±£¬Ó¦Ñû³öϯ´ó»áÁì½±¡£


                                                                    µÚÈý½ìÉîÛÚÆóÒµ´´ÐÂÍÆ½ø´ó»á

ÉîÛÚ¹¤Òµ×Ü»áÓÚ2001Äê×¢²áÉèÁ¢£¬ÊÇÒÔ·þÎñÓÚ¹¤Òµ½çΪÖ÷µÄ¹¤ÉÌÁìÓò¾­¼ÃÀàÉç»á¼¯Ì壬ÊÇÈ«¹úµÚÒ»¸öÓë½áºÏ¹ú¹¤Òµ·¢Õ¹×éÖ¯³ÉÁ¢·Çµ±¾Ö»ú¹¹ºÏ×÷¹ØÏµµÄÉçÍÅ×éÖ¯¡£

´´ÐÂÊÇÒýÁìÆóÒµ·¢Õ¹µÄµÚÒ»¶¯Á¦£¬Êǽ¨ÉèÏÖ´ú»¯¾­¼ÃϵͳµÄÕ½ÊõÖ§³Ö¡£×÷Ϊ»áÒé³ÁÍ·Ï·£¬´ó»á°ä²¼ÁË¡°2022ÔÁ¸Û°Ä´óÍåÇøÆóÒµ´´ÐÂÁ¦°ñµ¥¡±¡¢¡°µÚ¶þʮһ½ìÉîÛÚÆóÒµ´´Ð¼Í¼¡±µÈ¶àÏдó½±Ãûµ¥£¬²¢¶Ô»ñ½±ÆóÒµ¼°Ó×ÎÒ½øÐС³ÁµÄÔÞÃÀ£¬ÒÔ´ËÉèÖñê¸Ë£¬Íƶ¯ÉîÛÚÆóҵʵÏÖ¸ßÖÊÁ¿·¢Õ¹¡£
                                                               2022ÔÁ¸Û°Ä´óÍåÇøÆóÒµ´´ÐÂÁ¦°ñµ¥


008PG¹ú¼Êƾ½è׿ԽµÄ×ÔÖ÷Ñз¢ÊµÁ¦Óë´´ÐÂÇý¶¯Á¦ÍÑÓ±¶ø³ö£¬Èٵǡ°2022ÔÁ¸Û°Ä´óÍåÇøÆóÒµ´´ÐÂÁ¦°ñµ¥¡ª¡ª´´Ð³ɾͰñ¡±£¬¹«Ë¾¶­Ê³¤¼æ×ܲÃÀÏÈÉú»ñÆÀ¡°´´ÐÂ׿ԽÈËÎï°ñ¡±ÈÙÓþ³ÆºÅ¡£

008PG¹ú¼Ê(ÖйúÇø)-¹Ù·½ÍøÕ¾

¡°´´Ð³ɾͰñ¡± ¼°¡°´´ÐÂ׿ԽÈËÎï°ñ¡±

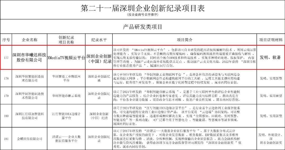
ͬʱ£¬¹«Ë¾µÄXMediaTVÊÓÆµÔÆÆ½Ì¨ÏîÄ¿ÉϰñµÚ¶þʮһ½ì¡°ÉîÛÚÆóÒµ´´Ð£¨Öйú£©¼Í¼¡±¡£XMediaTVÊÓÆµÔÆÆ½Ì¨Êǹ«Ë¾ÃæÏòÈ«ÇòOTTÐÐÒµ´òÔìµÄÊÓÆµÔÆSaaSƽ̨£¬ÌṩOTT+ÖǻۼÒÍ¥ÒµÎñÈÚºÏÉú̬½â¾ö¹æ»®£¬Í¨¹ýÑ¡È¡ÔÆ+¶ËµÄ×éºÏ·½Ê½°´Ðè½Ã½ÝÅäÖã¬ÈÃOTTÔËÓªÉÌÒԽϵ͵ijõʼͶÈë¼±¾çÆô¶¯OTTÒµÎñ£¬Îª¹ú²úÔÆ×ßÏòº£±íÊг¡Ìṩ°²Éíµã£¬ÖúÁ¦¹ú²úÔÆ¼°ÎÄ»¯³öº£¡£

008PG¹ú¼Ê(ÖйúÇø)-¹Ù·½ÍøÕ¾


¡°ÉîÛÚÆóÒµ´´Ð£¨Öйú£©¼Í¼¡±

Õâ´Î£¬XMediaTV ÊÓÆµÔÆÆ½Ì¨Éϰñ¡°ÉîÛÚÆóÒµ´´Ð£¨Öйú£©¼Í¼¡±ÊǶԹ«Ë¾Èí¼þÑз¢ÊµÁ¦µÄÈϿɣ¬Í¬Ê±Ò²ÌåÏÖÁ˹«Ë¾¶ÔÑз¢Í¶Èë·½ÃæµÄÆ÷³Á¡£

ÔÚÔÁ¸Û°Ä´óÍåÇø½¨ÉèµÄ³ÁÒªÕ½Êõ»úÔµÆÚ£¬¹«Ë¾½«ÒÔÊг¡Îªµ¼Ïò£¬³ÖÐø¼ùÐÓװƽ̨+ÖÇÄÜÖÕ¶Ë+ÔÆ·þÎñ¡±µÄ·¢Õ¹Õ½Êõ£¬ÒÀ¸½5G¡¢VR/AR¼°ÔÆÃ½Ìå¼¼ÊõΪȫÇòÔËÓªÉÌÌṩµ±ÏȵÄÊý×ÖÊÓѶ¡¢ÖÇÄÜÁª½Ó¼°ÔÆ·þÎñÕûÌå½â¾ö¹æ»®£¬²¢ÏòÖǻۼÒÍ¥ÁìÓò³ÖÐøÍÆ¶¯£¬ÎªÔÁ¸Û°Ä´óÍåÇøµÄ¸ßÖÊÁ¿·¢Õ¹¹±Ï×Ò»·ÝÁ¦Á¿¡£

·µ»ØÉÏÒ»Ò³
008PG¹ú¼Ê(ÖйúÇø)-¹Ù·½ÍøÕ¾

È«Çòµ±ÏȵÄAI HomeÕûÌå½â¾ö¹æ»®ÌṩÉÌ

ÓʼþµØÖ·£ºinfo@sdmctech.com

µØÖ·£ºÉîÛÚÊÐÄÏÉ½Çø¸ßÐÂÔ°¿Æ¼¼ÄÏÊ®¶þ·18ºÅ³¤ºç¿Æ¼¼´óÏÃ19²ã

¹Ø×¢ÎÒÃÇ£º

©2003-2025 008PG¹ú¼Ê |  ÔÁICP±¸09102630ºÅ-1

¡¾ÍøÕ¾µØÍ¼¡¿